natura life sciences pvt ltd
The official video for Never Gonna Give You Up by Rick AstleyTaken from the album Whenever You Need Somebody deluxe 2CD and digital deluxe out 6th May. Thomson Geer advised Incannex Healthcare on the acquisition of APIRx Pharmaceuticals.
Biology And Life Sciences Forum An Open Access Journal From Mdpi
Building a prosperous net-zero carbon economy by 2050 requires both business.
. Nous voudrions effectuer une description ici mais le site que vous consultez ne nous en laisse pas la possibilité. Verified Listingsindependent houses in Lucknow 19 Projects 2820 Resale 2968 Ready to Move 605 Furnished 1304 Semi Furnished 2714 Owner Properties 193 Dealers Map View Price Trends Photos Videos Offers Amenities. Natural lakes on Earth are generally found in mountainous areas rift zones and areas with ongoing or recent glaciationOther lakes are found in endorheic basins or along the courses of mature rivers.
The other main benefit of being a part of direct sales is getting connected to a large number of people and. Committed to innovation product excellence and customer success Veeva has over 400 customers ranging from the worlds largest pharmaceutical companies to emerging biotechs. Must contain at least 4 different symbols.
Enter key words in research fields below Entrer les mots clés dans les cases de recherche ci-dessous. With new innovations and the latest ideas network marketing enters into a unique path once such actions come to lifeAfter putting a lot of effort and time Epixel Solutions - a leading MLM software development company - provides you with a list of top MLM companies. 6 to 30 characters long.
Information Sciences 0020-0255 Semi-monthly Best Scientists 578 1156 Impact Score 1930. ASCII characters only characters found on a standard US keyboard. 14 IEEE Transactions on Multimedia 1520-9210 Bimonthly Best Scientists 489 817.
Founded in 2007 Veeva is a publicly held company headquartered in the San. Marketing is an important aspect which has to gain enough boost in the digital world. Click on the header to sort Cliquer sur lentête pour trier.
670 Les matières premières des sociétés listées ci-dessous ont été contrôlées conformes aux critères du référentiel COSMOS disponible à ce lien. Browse our listings to find jobs in Germany for expats including jobs for English speakers or those in your native language. - VEUILLEZ LANCER UNE RECHERCHE -.
We have now placed Twitpic in an archived state. Biodiversity or biological diversity is the variety and variability of life on EarthBiodiversity is a measure of variation at the genetic genetic variability species species diversity and ecosystem ecosystem diversity level. Veeva Systems is a leader in cloud-based software for the global life sciences industry.
With the campaign Business Ambition for 15ºC a broad coalition of partners including all business organizations is asking companies to address the climate emergency by committing to set science-based targets aligned with a 15C trajectory for a net-zero future. 0 Nombre de sociétés. Job Number - Job Shipment Create Job Shipment List Main Export.
Much of this data is also available via the WHOIS protocol at. Biodiversity is not distributed evenly on Earth it is usually greater in the tropics as a result of the warm climate and high primary productivity in the region. People started searching for something good and many of them stopped their search on learning facts about network marketing and finding new direct sales opportunities where they themselves can fix their time and effort by bringing better gains.
In some parts of the world there are many lakes because of chaotic drainage patterns left over from the last ice ageAll lakes are temporary over geologic time scales as. 12 ACM Computing Surveys 0360-0300 Quarterly Best Scientists 299 258 Impact Score 1860. Dear Twitpic Community - thank you for all the wonderful photos you have taken over the years.
Incannex Healthcare Limited Nasdaq. 13 ACM Transactions on Graphics 0730-0301 Bimonthly Best Scientists 226 561 Impact Score 1790. Business Ambition for 15 C.
- VOS RÉSULTATS DE RECHERCHE - Nombre de matières premières. - -- --- ---- ----- ----- ----- ----- ----- ----- ----- ----- ----- ----- ----- ----- ----- ----- ----- ----- ----- ----- ----- ----- ----- ----- ----- ----- ----- ----- ----- ----- ----- ----- ----- ----- ----- ----- ----- ----- ----- ----- ----- ----- ----- ----- ----- ----- ----- ----- ----- ----- ----- ----- ----- ----- ----- ----- ----- ----- -----. Employment Visa Application - Saif-Zone.
Prime Super Pty Ltd as trustee of Prime Super Prime Super and Yates Electrical Services Group YES Group August 27 2022 Incannex Healthcares 933 Million Acquisition of APIRx Pharmaceuticals. The latest Lifestyle Daily Life news tips opinion and advice from The Sydney Morning Herald covering life and relationships beauty fashion health wellbeing.
Natural Resource Management An Overview Sciencedirect Topics
Natural Sciences Undergraduate Study
High Cholesterol And Natural Products What The Science Says Nccih
Medclear Liquid Turmeric Curcumin Turmeric Toothpaste Natural Immune Boosters Immunity Booster Curcumin
Baidyanath Life Sciences Ayurvedic Clinic Natural Spa Nagpur India Ayurvedic Clinic Life Science Science
Peppermint An Aromatic Herb Comes With Various Health Benefits And Is A Natural Body Coolant Peppermint Herb Aromatic Herbs Natural Body Health Benefits
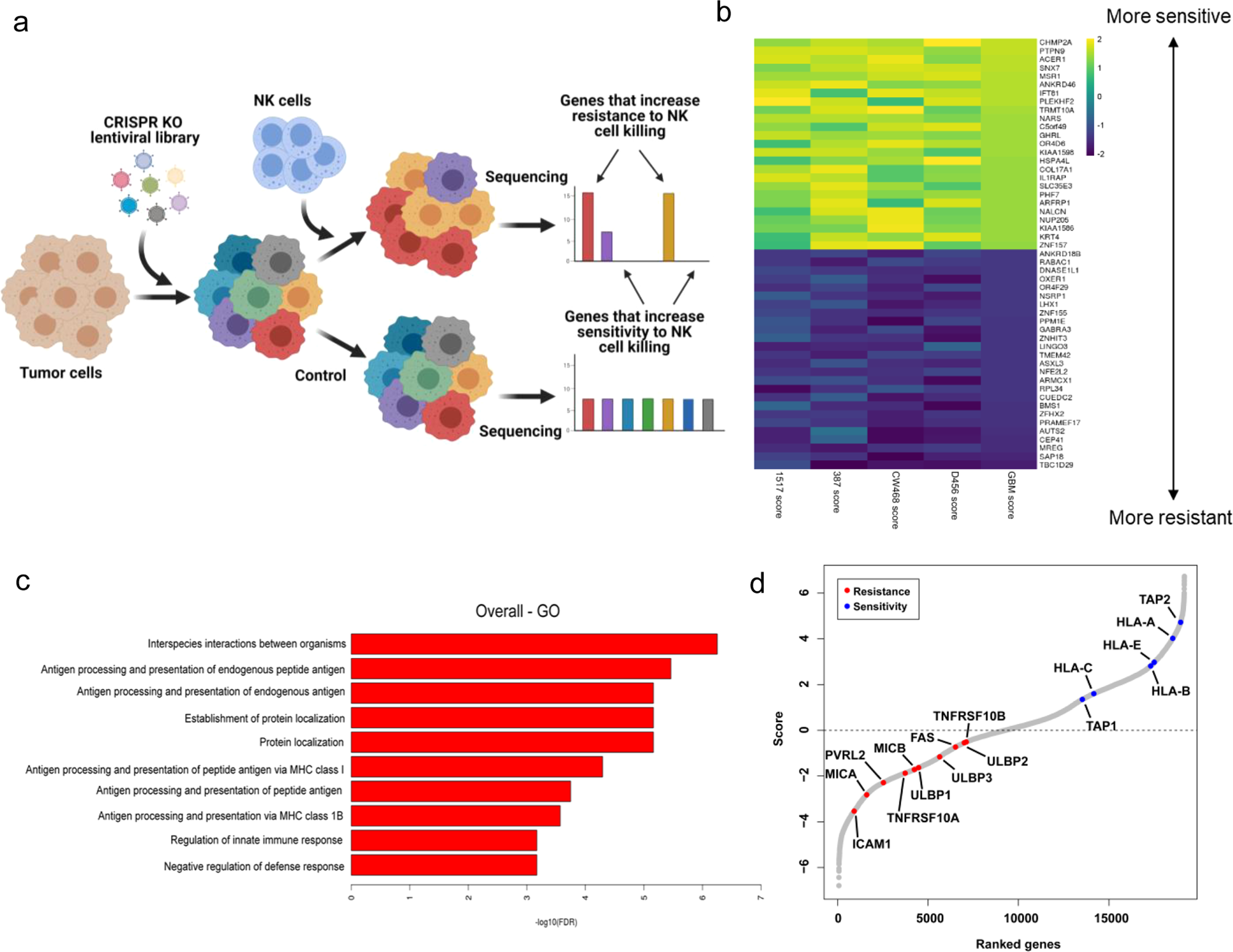
Chmp2a Regulates Tumor Sensitivity To Natural Killer Cell Mediated Cytotoxicity Nature Communications
Msu College Of Natural Science Msunatsci Twitter
Perennial Lifesciences Organic Matcha Green Tea Powder 100 G Natural In 2022 Organic Matcha Green Tea Powder Matcha Green Tea Powder Organic Matcha
6 Natural Antidepressants What They Are Learn More Here
Natural Sciences Undergraduate Study
6 Natural Antibiotics For Bacterial Infections Take A Look On These 6 Natural Antibiotics That Helps Yo Natural Antibiotics Bacterial Infection Antibiotic
Museum Of Natural Sciences Brussels All You Need To Know Before You Go
Welcome To Syndicate Life Sciences Pvt Ltd We Are The Top Pharmaceutical Company In India With The Wide Range Of Pharmaceut Life Science Intimate Wash Science
A Beginner S Guide To Natural Language Processing Nlp Nlp Natural Language Language
Statistics In Natural Resources Applications With R 1st Edition M


